用手机就能轻松查询 提取 五险一金 学会这招再也不用亲自去排队
一年走到末,又到了算钱的时候。列个 Excel 算算今年赚了多少钱,花出去多少钱,估计会惹来伤感,还会患上「选择性失忆症」,想不起钱到底花哪里去了。
不少朋友,特别是职场新鲜人容易忘记在盘点时把「五险一金」遗漏,作为劳动单位给予的保障性待遇,「五险一金」相当重要呢。
过去要逐一查询这些保障项目的状态,我们需要跑不少机构,与相关工作人员进行大大小小的沟通才能完成查询。互联网时代,所有资料都能通过网络查询。今天我们介绍几种简单的查询途径和方法,以及部分待遇的具体使用方法。
但需要特别注意,以下查询、绑定、消费和提取方式,不一定适用于所有城市,需要具体情况具体分析。
懒人目录 「五险一金」简单科普支付宝查询官方小程序查询医保卡支付和公积金提取五险一金计算器「五险一金」简单科普职场新鲜人一般对「五险一金」的概念比较模糊,它们指的是用人单位给予劳动者的几种保障性待遇,五险即社会保险,包括养老保险、医疗保险、失业保险、工伤保险和生育保险,一金指的是住房公积金。
养老保险分为工作单位缴纳和个人缴纳两部分,在我们国家,必须缴满 15 年才能在达到退休年龄后领取养老金。要注意查询用人单位是否已按合同缴纳,如果是自由职业者想要获得退休金,则需要自行缴纳。
工作后单位代领社保卡. 图片来自:腾讯
医疗保险也分为个人账户和基本医疗保险统筹基金,个人账户用于支付门诊医疗费和按规定由个人负担的其他医疗费,不能取现,一般用于医保定点医院、定点药店消费支付。基本医疗保险统筹基金用于支付住院医疗费和指定病种门诊医疗费的补助。
至于失业保险,也不是只要「失业」就能领取,需要满足以下条件:
按规定参加失业保险,所在单位和本人已按照规定履行缴费义务满 1 年。非因本人意愿中断就业,这其中包括被单位开除、除名和辞退的、解除劳动合同等情况。已办理失业登记,并有求职要求。生育保险也需要连续足额缴纳生育保险费一年以上,待遇为女性(男性则为配偶)的生育津贴、生育医疗费用等。
住房公积金可以理解为长期住房储金,由个人和工作单位共同缴纳,缴存到住房公积金个人账户内。除了购房、自建房外,部分城市已经允许提取公积金用于租房。
支付宝查询五险一金作为一个完整的社会保障性体系,分属多个政府部门管理。现在通过支付宝就一次性能查询五险一金的所有情况,查询依据为姓名和身份证号。
在支付宝手机客户端,选择「便民服务——城市服务」,在「服务分类」中一眼就能看到社保、公积金等项目。
因为我的支付宝已经授权「定位」信息,进入「社保」可以看到在线服务有电子社保卡、广州社保查询、社保卡生活号。
要使用查询服务,要先授权同意「电子社保卡」获取一些个人信息,如公开信息、身份信息、参保地(即工作所在地)等。根据个人「金融社保卡」上的信息填写,授权绑定后即可获得电子会员卡。
获得电子社保卡,即可查询五险的缴纳单位、缴纳时间、缴纳金额和消费情况。
公积金的操作类似。选择适合的方式登陆账号查询。一般用人单位在发放时会告知公积金的「查询密码」,如果忘记了查询密码,可以使用「人脸识别」登陆。
除了支付宝综合平台,有不少政务部门都推出了服务号和小程序。工作所在地的「五险一金」政务官网,一般可以找到相关指引。要注意找准正确的服务号,以防个人信息泄漏。
以爱范儿所在的广州为例,查询「五险一金」能用上的服务号和小程序有粤省事、广州住房公积金管理中心、广州社保卡等。
与支付宝的查询方式相似,进入粤省事小程序后,填写身份资料,授权微信支付密码即可登陆查询。
同样如果忘记登陆密码,可以使用「人脸识别」登陆,在光线好的地方用手机前置摄像头,大声读出屏幕显示的数字即可完成认证。
人脸识别认证
比较之下,如果只查询缴纳情况和余额的话,小程序要比支付宝简便一些。除了查询缴纳金额之外,小程序还有提取预约和贷款计算器等功能。
医保卡支付和公积金提取相比起养老保险、失业保险、工伤保险和生育保险,医疗保险和住房公积金的使用频率会更高一些。
缴纳五险一金后,用人单位会代领医保卡、公积金卡,用于消费、提取或办理相关事务。通过支付宝、微信登陆绑定,也可以直接使用电子卡。
医保卡绑定支付宝、微信小程序后,可以选择开通移动支付。
绑定支付后可以见医保账户余额
按照小程序的流程填写资料、完成验证,成功开通后可以使用「微信医保支付」在定点医院挂号支付和门诊支付,或在定点药店消费使用,建议选择常住城市开通。使用微信医保支付就无须在医院大厅排长队挂号了。
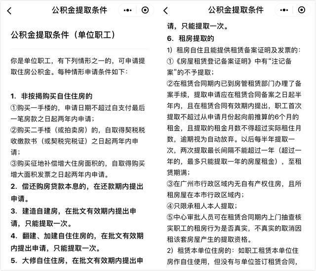
每个城市的提取条件不同,仅供参考
每个城市的公积金提取条件都不同,部分城市只能在买房时提取,部分城市租房也可以提取。支付宝、微信小程序等线上服务,仅仅是提供更方便的查询和预约业务方式,各位朋友还是需要了解清楚提取条件。
以我的使用为例,支付宝公积金在线服务会自动链接到「广州住房公积金管理中心」,与该部门的微信公众号服务完全一样。
在「粤省事」小程序登陆后,除了缴纳情况还可以查看各类提取信息,例如「公积金提取条件」可查看每种情况下的申请条件,符合条件也想提取,即可在小程序预约前台提取。
按照广州的提取规则,第一次提取必须到相关网点银行前台提取,往后则可以线上提取。
相比起跑相关政务部门查询,线上查询的方式是不是更简单方便?不过,支付宝和微信小程序的查询和在线预约服务并没有覆盖所有地区,如果在使用时发现工作地不在服务范围内,也只能走传统渠道办理啦。
五险一金计算器除了直接查询外,还可以使用「五险一金计算器」计算已经缴纳和未来将要缴纳的「五险一金」数额。特别是住房公积金,在贷款购房时需要计算未来的公积金储蓄,方便决定贷款金额和年限。
因为每个城市的五险一金缴纳比例是规定好的,计算方式固定,互联网上有不少「五险一金计算器」。选择工作的城市,输入「税前月薪计算税后月薪」或「税后月薪反推税前月薪」,即可计算到个人所得税和「五险一金」缴纳了多少钱。
如输入广州税前月薪 5000 元,可计算出税后工资剩余 3890 元,养老保险缴纳 400 元,住房公积金个人缴纳 600 元等。
广州税前月薪 5000 元的计算结果
上面介绍的支付宝和小程序,一般也提供「五险一金计算器」服务。如粤省事的公积金查询提供的「贷款计算器」,可自动计算账户最高借款金额和借款年限(指贷款购房)。
不同类型的计算器有不同的功能,大家按需取用即可。
科普了这么多,大家对「五险一金」的查询和使用是更清晰,还是更模糊了呢?当然决定五险一金最终享受待遇的,还是我们的个人收入状况。努力工作吧朋友们。
题图来源:腾讯互联网
