无锡户口限购政策「无锡购房政策最新消息2021」
我们正在经历一个崭新的买房时代。
短短一个月时间,无锡各项买房政策几乎全变了。庆幸的是,这些政策大多是在减轻购房者负担,给予购房者丰厚的补贴。
但改变太快,也让许多买房人跟不上政策的步伐,现在无锡公积金贷款,首房首贷如何界定?商转公的条件是什么?外地户口社保要缴满多久才能在限购区买房?锡引人才中的“人才”如何界定?
一大堆问题把买房人砸得晕头转向,我们后台的留言也爆了。
今天,我就为大家整理了一份无锡买房政策大全,包含了最新版的限购、限售、贷款、购房补贴、落户、税费等。2022年在无锡买房,看这一条就够了,快收藏!
无锡限购政策
要在无锡买房,你首先需要了解无锡的买房政策,其中限购政策尤其重要,特别是对于外地买房者,直接决定了你在无锡的买房选择范围。
1、最新限购区域:
【1】限购区域:梁溪区(除广益、黄巷、山北、瞻江街道)、滨湖区(不含马山、胡埭)、经开区、新吴区(除鸿山、硕放)、惠山新城、锡东新城。
【2】非限购区域:广益、黄巷、山北、瞻江街道、马山、胡埭、鸿山、硕放街道、惠山区除惠山新城、锡山区除锡东新城。
2、最新限购区域购房资质:
限购区域社保(个税)调整为累计缴满6个月,获得购房资格。
3、最新户籍限购套数:
【1】本市户籍限购套数:暂停向已拥有2套及以上住房的本市户籍居民家庭出售新建商品住房。
生育二个孩子及以上本市户籍居民家庭,可以在限购区域新增购买一套商品住房。
支持来锡养老,非本市人员投靠本市户籍子女满3年,允许投靠家庭增购一套住房。
【2】外地户籍限购套数:暂停向已拥有1套及以上住房的非本市户籍居民家庭出售新建商品住房和二手住房。
经市委人才办分类认定的人才,在认定有效期内,即可在无锡市市区范围内购买首套商品住房,生育二孩及以上家庭可放宽至二套房;还可以按照相关规定和标准申请购房补贴!
无锡限售政策
2017年5月20日24时之后取得不动产权证的住房,以取得不动产证为节点,个人或家庭买房,取证2年后方可转让;法人单位买房,取证3年后方可转让。
2022年5月1日新政,市区个人住房转让增值税免征年限按国家规定执行,由5年调整为2年。
因不动产权证的更正、补证、换证或等原因导致登记日期发生变化的,以同一产权人首次取得不动产权证之日为起算时间。
无锡贷款政策
2022年4月20日,最新LPR依旧保持不变,1年期LPR为3.7%!5年期以上LPR为4.6%。
1.纯商贷:
目前银行已经基本做到全面首套3成首付,二套(首套贷款未结清)6成首付,首套利率4.6%,二套利率5.2%,首套直接与基准持平!
组合贷部分商贷利率保持一致,首套4.6%,二套5.2%。
目前,各家银行额度充足,放款比较及时。
根据统计,目前无锡多家银行针对疫情延期还贷给出政策,其中可延期时长最短为28天,最长为12个月。
且部分银行还可以根据个人具体情况,做出减免罚息,恢复征信记录等处理,力争帮大家减轻疫情期间的还款压力。
2.公积金贷款:
2022年4月25日起,无锡执行新版公积金政策,夫妻最高可贷80万、个人最高可贷50万、二孩家庭最高100万。
(一)借款人符合贷款条件,公积金贷款额度应同时符合以下规定,并取以下限额标准的最低值:1、房屋总价款扣除规定比例首付款资金后剩余的价款。2、公积金贷款最高贷款限额。3、按照借款申请人及其配偶住房公积金缴存年限、缴存余额确定的贷款限额。4、按照借款申请人、配偶还款能力确定的贷款限额。(二)注意事项1、关于房屋总价款的认定:(1)商品房为购房合同总价,存量房为备案价和评估价中的较低价。(2)商品房购房合同总价包含装修价款的,其房屋总价一律按扣除装修价款计算(购房合同中明确装修价款的直接予以扣除;购房合同中未明确装修价款的,按购房合同总价的15%予以扣除);(3)低收入家庭购买经济适用房的,房屋总价款扣除规定比例首付款资金后还须扣除政府货币补贴金额。2、缴存余额以申请公积金贷款前一日晚12点的数据为准。3、借款申请人配偶符合公积金贷款条件并共同申请贷款的,贷款额度为借款申请人及其配偶公积金缴存余额乘以各自缴存公积金年限对应的倍数之和。4、借款申请人或配偶符合贷款条件的,其新职工住房补贴缴存余额可合并计算。5、计算住房公积金缴存年限时,按时、足额缴存的住房公积金方可累计计算,补缴的住房公积金不纳入缴存年限计算范围,但计算缴存余额时可一并纳入计算。6、符合公积金贷款条件的借款申请人,其配偶为现役军人的,贷款额度放宽至借款申请人贷款额度的2倍计算;7、月收入按借款申请人及其配偶申请贷款前最近一个月的公积金缴存基数为准。借款申请人还款能力不足的,可选择降低贷款额度、延长贷款年限,或根据担保公司要求增加抵押物(或保证人)。8、低收入家庭购买经济适用房的贷款额度,不受上述第(一)款第3条(即按照借款申请人及其配偶住房公积金缴存年限、缴存余额确定的贷款限额)的限制,但须符合其他贷款额度限额标准。9、职工家庭购买建筑面积在90平方米(含)以下首套自住住房的,贷款额度可不与其公积金缴存余额关联,但须符合其他限额标准。
3、商贷转纯公积金(组合)贷款:
目前高位商贷的朋友,如果想要降低还贷成本,商贷转公积金贷款或者组合贷款,可能是比较好的选择。
商转贷公积金(组合贷款)流程具体如下:
其中转贷的前提要求中,包括已经办理拿到房产证、商贷银行同意转贷、贷款前6个月公积金正常缴纳3个条件,大家可以去公积金中心,详细了解自己是否符合资质,然后根据公积金中心提供的相关材料,前往原贷款银行办理商转公(组合贷款)。
以下是无锡公积金官方公众号提供的,商业性住房贷款转纯公积金贷款业务办理网点以及相关联系电话:
以下是无锡公积金官方公众号提供的,商业性住房贷款转组合贷款业务办理网点以及相关联系电话,都是农行和建行的支行。
无锡最新人才补贴政策
根据无锡最新发布的惠才10条政策,其中提到,经市委人才办分类认定的人才,在认定有效期内,即可在我市市区范围购买首套商品住宅(生育二孩及以上家庭可放宽至二套房),并可按照相关规定和标准申请购房补贴!1、购房补贴
申领对象及补贴标准:
2017年7月1日及以后毕业的大学生或出站的博士后,毕业(出站)在无锡市区工作缴纳社保后在市区购买首套住房(以取得对应不动产权证书为准),由所在单位在锡累计缴纳社会保险1年及以上,对符合下列情形的,可申领购房补贴,申领时毕业(出站)不超过五年:
(一)全球高校排名前100强或所学学科排名前20强的大学毕业生(不含中外合作办学),于在锡各类用人主体(不含实施或参照公务员制度管理的单位)工作的,给与本科10万元、硕士20万元、博士30万元的一次性购房补贴支持;
(二)其他博士研究生(含国(境)外留学生和台港澳籍大学毕业生),于在锡科研院所工作并缴纳社会保险,或于在锡其他各类用人主体工作并缴纳企业职工基本养老保险的,给与20万元的一次性购房补贴支持;
(三)在本市市区从事博士后研究结项出站后于在锡科研院所工作并缴纳社会保险,或于在锡其他各类用人主体工作并缴纳企业职工基本养老保险的,给与30万元的一次性购房补贴支持。
需上传的申请材料:
1. 毕业证书和学位证书(境外学历学位还须提供由教育部留学服务中心出具的认证报告);
2. 博士后须提供博士后证书;
3. 不动产权证书(如不动产权证书为夫妻共同登记,须提供结婚证)及契税凭证;
联系部门及电话:
无锡市人力资源和社会保障局: 86-510-82411319, 86-510-12333
2、租房补贴
申领对象及补贴标准:
在锡各类用人主体引进并缴纳企业职工基本养老保险(含在锡科研院所引进并缴纳社会保险)的应届毕业生,在无锡市区范围内自费租房居住并进行房屋租赁登记备案,可以申领租房补贴:
本科(技师)每年1万元、硕士每年1.5万元、博士每年2万元,累计支持两年;
全球高校排名前100强或所学学科排名前20强的毕业生按上述标准累计支持三年。
需上传的申请材料:
(1)毕业证书和学位证书(境外学历学位须提供由教育部留学服务中心出具的认证报告),在校获得技师及以上职业资格的职业院校(含技工院校)毕业生须提供职业资格证书;
(2)房屋租赁登记备案证明(在“无锡市住房租赁公共服务平台” http://rent.pub.wxhouse.com登记备案生成)。
联系部门及电话:
无锡市人力资源和社会保障局: 86-510-82411319, 86-510-12333
3、一次性生活补贴
申领对象及补贴标准:
在锡各类用人主体(不含实施或参照公务员制度管理单位)引进的毕业于全球高校排名前100强或所学学科排名前20强(不含中外合作办学)的应届学士、硕士、博士毕业生,由所在单位在本市市区连续缴纳社会保险6个月及以上,可以申领一次性生活补贴,标准为学士1万元、硕士2万元、博士3万元。
需上传的申请材料:
毕业证书和学位证书(境外学历学位须提供由教育部留学服务中心出具的认证报告)。
联系部门及电话:
无锡市人力资源和社会保障局: 86-510-82411319, 86-510-12333
具体补贴政策各区域不尽相同,目前梁溪区、经开区、惠山区、滨湖区都出台了各自的补贴政策,一起来看。
梁溪区
适用对象:
1、高层次人才:按照无锡市“太湖人才计划”人才分类认定实施办法确定的 A、B、C、D 等 4 个类别人才,全职在本区工作,在本市 5 年内无住房登记信息和房屋交易记录信息。
2、高技能人才:梁溪区紧缺的持有高级技师、技师(二级)、 高级工等相关资格证书的人才。
上述人才需在无锡市区范围内(不包括江阴、宜兴)无自有住房(包括个人所有及与他人共有)。
支持政策:
一是高层次人才按照无锡市有关条款执行;落实购房资格支持,并给予购房补贴。二是高技能人才落实购房资格支持。
补贴对象:
符合条件的 A、B、C、D 类人才自费购买区内首套自住商品房,可按标准申请购房补贴,申请额度不超过所购住房总价。
生育二孩及以上家庭可放宽至二套房,并给予购房总额 3%的支持。
补贴标准:
A1 类人才 1000 万元,A2 类人才 500 万 元,A3 类人才 300 万元;
B1 类人才 150 万元,B2 类人才 100 万元,B3 类人才 60 万元;
C1 类人才 50 万元,C2 类人才 40 万 元;
D 类人才中符合“锡引”工程相关政策的按其规定补贴。
经开区
5月11日,无锡经济开发区发布高端人才购房新政。
获得人才安居房最终购买资格并成功购买后的人才(家庭),不再享受优惠租赁人才公寓和给予购买商品房补助的专项政策。
符合条件的人才以家庭为单位限购1套人才安居房,所购房产仅限于家庭自住,房产归属人才名下,原则上人才安居房不得转租、转借他人、抵押质押或改变使用用途,五年内不得上市交易。
适用对象:
一、根据“太湖人才计划”人才分类认定实施办法认定的A、B、C、D类人才,且在认定期内的;以及无锡经济开发区党工委管委会认定的其他紧缺型高端人才。
二、在无锡市范围内(不包括江阴、宜兴)无自有住房(包括本人所有及与他人共有),且在本市五年内无住房登记信息和房屋交易记录信息的。
在市级人才分类认定有效期内,人才可以不受无锡市住房限购条件的限制,在无锡经济开发区购买一套商品住房(有二胎及以上的可放宽至二套房)。符合住房公积金贷款条件的,可优先申请发放住房公积金贷款。
支持政策:
A类人才享受200万至800万补贴额度,其中A1类人才最高享受800万元、A2类人才最高享受500万元、A3类人才最高享受300万元;
B类人才享受60万至150万补贴额度,其中B1类人才150万元、B2类人才100万元、B3类人才60万元;
C类人才享受40万至50万补贴额度,其中C1类人才50万元、C2类人才40万元;
D类人才按照“太湖人才计划”优秀青年人才“锡引”工程相关购房补贴政策执行。
购房补贴额度在50万元及以下的,一次性发放购房补助款;
50万元至100万元的,分2年按照5:5比例发放购房补助款;
100万元以上的,分3年按照4:3:3比例发放购房补助款。
5月12日,无锡经济开发区再发人才购房新政!
一、鼓励支持高端人才购房
对符合条件的高端人才,可以不受无锡市住房限购条件的限制,购买一套新建商品住宅(有二胎及以上可放宽至二套房),并给予购房补贴。
二、鼓励支持企业购房用于人才居住
对经开区重点企业购买新建商品住宅用于人才居住的,最高给予总房款2%的购房补贴。
三、支持各类人才安居落户
大学及以上学历人才在经开区就业并缴纳社会保险即可落户,直接享受购房资格。
四、支持刚性和改善性住房需求
夫妻双方均在经开区就业并缴纳社保的家庭(以下简称双职工家庭),在区内购买新建商品住宅,最高可享总房款2%的购房补贴,二孩及以上经开区双职工家庭可不受无锡市住房限购条件限制,在区内购买一套商品住宅。
五、实施购房配套优惠信贷政策
引导相关金融机构为经开区双职工家庭、单职工家庭(夫妻中任意一方在经开区就业并缴纳社保的家庭)分别提供不超过50万元、30万元低成本消费信贷,保障购房后其生活质量不下降。
六、实施购房凭证抵扣措施
凡在经开区城市更新项目中采用货币化安置的,发放购房凭证。购房凭证持有人在区内购买新建商品住宅和商业用房时,凭购房凭证享受相应房地产企业提供的购房优惠。
惠山区
一、鼓励个人购买商品住房
5月为房地产促销月,购房人凭5月1日—5月31日期间在惠山区域内购买新建商品住房的商品房买卖网签备案合同,政府给予每户1—2万元惠民购物消费券(金额按照购房总价分类)。
二、鼓励支持各类人才落户惠山
经无锡市“太湖人才计划”人才分类认定的人才,在认定有效期内,即可在惠山区范围购买首套商品住房(生育二孩及以上家庭可放宽至二套房),并可按照相关规定和标准申请购房补贴。
三、优化商品房预售资金监管
根据无锡市房地产开发企业信用评定等级,A级开发企业可降低30%比例核实重点监管资金额度;A级、B级开发企业年内可跨一次节点申请拨付重点监管资金。
四、支持企业疫情交房纾困政策
针对在2022年12月31日前约定交付的在建在售商品房项目,为急需交付的项目开辟交付验收绿色通道;支持因受疫情影响无法按期交付项目可在原购房合同约定交房日期的基础上顺延30日。
滨湖区
5月13日下午,在“靓丽太湖湾 活力科创带”2022年滨湖区经营性地块招商大会上,公布了滨湖区促房地产市场平稳健康发展相关措施,主要有以下几条:
1、加大引才购房补贴,享受对应的区级购房补贴。滨湖区A、B、C、D、E五类人才购买经认定的人才安居住房享受区级2万-100万购房补贴。
2、鼓励在校大学生购房,大学生可凭在读证明购房。
3、积极引导房屋征收货币化补偿,城市更新与楼盘销售双同步。
4、开展红五月房地产消费季活动,活动时间5月13日-6月30日,买房送消费券,消费券金额根据购房总金额来定。
根据无锡人才网,公示人才分类相关的标准如下:
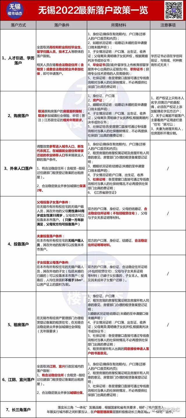
无锡落户政策
此前在落户方面,无锡有买房、租房、人才引进、投靠等多种落户方式,无锡曾发布了落户新政,在多个方式上放宽限制,具体来看:①全面取消江阴、宜兴行政区域内的落户限制,只需有合法稳定住所(含经住建部门登记备案的租赁房屋)或者合法稳定就业并参加城镇社保,即可申请落户。②全面取消高校和职业院校毕业生、留学归国人员、技术工人等群体的落户限制。相关人员在锡有合法稳定住所(含租赁)或者合法稳定就业并参加社保,即可申请落户。③取消原购房落户的房屋面积限制和参加城镇社会保险、申领(签注)江苏省居住证的相关年限要求。相关人员在锡拥有所有权住宅,合法稳定就业并参加城镇社会保险,即可申请落户。④调整放宽参军进入城市人口、新生代农民工、在城镇就业居住和举家迁移的农业转移人口等来锡就业人群的落户条件。相关人员在锡有合法稳定住所(含租赁)、合法稳定就业并依法缴纳社保满2年,即可申请落户。⑤落实长三角“一体化”战略。根据国家和省有关要求,明确相关户籍准入年限实行城市群之间积累互认。
最新落户政策及所需材料,一张图搞定。
另外有几点需要注意:
①高校及职业院校毕业生(放宽至毕业3年内)、留学归国人员、技术工人等群体,在本市有合法稳定住所(含租赁)或者合法稳定就业并参加城镇社会保险的,可以申请落户。②本人无合法稳定住所,通过合法稳定就业并参加城镇社会保险政策申请落户的,提交学历证书、《国外学历学位认证书》《国家职业资格证书》之一,以及本人、配偶、子女和双方父母在本市的无房证明,有配偶和未成年子女随迁的,提供婚姻状况、子女关系等证明材料。③父母、子女之间可以相互投靠迁移户口,没有年龄限制,也没有人均面积限制。④租赁落户,首先,本人、配偶、子女和双方父母在本市无住房。其次,租赁的住房是通过住建部门租赁登记备案的住宅用房。且需要房屋所有人出具是否同意接受落户的书面意见,同意接受落户的需提供房屋权属证明。符合落户租赁住房情形,但房屋所有人拒绝接受落户的,落户于该租赁房屋所在地的社区家庭户。
无锡交易税费
最后值得一提的是,很多新手买房人常常会忽略除去正常购房需要的费用,新房在拿房时需要缴纳契税、大修基金、物业费等;二手房需要缴纳契税、个人所得税等。
新房税费如下:
二手房税费如下,增值税调整后,满2年即可免征。
另外,需注意的是,4月27日无锡正式调整非普通住宅认定标准!
根据《市政府办公室关于无锡市高品质住区建设的实施意见》《无锡市物业服务收费管理实施办法》,调整后的非普通住宅的认定标准通知如下:
1、住宅物业管理区域内建筑容积率在1以下(不含1)或4(含4)以上;
2、同一物业管理区域内,住宅建筑均为低层住宅(指地面以上不超过3层,含3层)或不超过5层(指地面5层,含5层)的多层住宅,且建筑形态为独立式别墅或联体式、叠加式住宅,或地面以上有部分叠加式(指标准层叠加)和平层式混合的,这一区域内的住宅均定义为非普通住宅;
3、同一物业管理区域内,若有不同类型住宅的组团,住宅建筑均为低层住宅(指地面以上不超过3层,含3层)或不超过5层(指地面5层,含5层)的多层住宅,且建筑形态为独立式别墅或联体式、叠加式住宅,或地面以上有部分叠加式(指标准层叠加)和平层式混合的,且该组团与其他组团间有道路、绿化带等明显区分,则该组团内住宅可确定为非普通住宅;
4、土拍时已明确为高品质住宅的物业服务项目。
以上四个标准符合其一即可认定为非普通住宅。
普通住宅与非普通住宅的区别和影响,主要是税费的缴纳,按照现有规定:1. 个人所得税:普通住宅:满5年(含5年),且为卖方家庭唯一住房,免征。成交价*1%。非普通住宅:按照总价的2%或者两次交易盈利部分的20%缴纳。2. 增值税及附加税:普通住宅满2年免征。非普通住宅差额征收。3. 契税:普通住宅:购买家庭唯一住房,契税减半,税率为1.5%。首次购买90平方米及下普通住房,契税税率为1%。非普通住宅:税率为3%。
