澳大利亚企业编号「商标注册领域」
文┃ Huiming Lin
(此文于2017年5月11日首发于澳洲房产大全,相关政策法规请以刊发日为准)
建立生意需要从一开始就做出一项重要决定:什么类型的企业结构最适合您的生意背景与发展需求?选择一个适当的商业结构对于您的生意收益最大化和风险最小化尤为重要。
对于澳洲的新移民而言,主要有三大基本组织和经营企业的方式可以选择:个体经营者(Sole trader),合伙企业(Partnership)和公司(Company)。
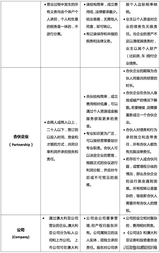
澳洲企业结构的选择
(点击可看大图)
澳洲企业的名称与商标注册
当您为您的新企业结构选择名称或商标时,您正在为您的企业创造一个身份。这个身份将您的产品和服务与竞争对手的区分开来,因此它很重要,应该是令人难忘的、有意义的并且受保护的。把营业名称、公司名称和域名注册成商标,将给与它们更好的保护。
(点击可看大图)
* 参考与更多阅读:
http://www.statedevelopment.sa.gov.au/what-we-do/invest-in-southaustralia
感谢阅读
作者介绍
林汇铭律师
林汇铭律师(Huiming Lin)以优异的成绩先后获得中国法学学士(国务院奖学金)、英国国际商法硕士(荣誉)与澳洲法律博士,更是屈指可数的拥有中澳两国执业资格的青年律师。凭借着对法律精神的执着与付出,他正成为跨境法律人才中冉冉升起的新星并赢多了众多关注及荣誉。涉猎产权法、移民法与国际商法,他坚持公益法援与法律专栏的撰写分享,致力维护法律的崇高荣誉与每一位在澳华人的合法权利。
联系方式:
@林汇铭律师
声明
·《法律专栏》仅供一般性参考,并无意提供任何个案法律建议,内容受作者本人原创保护且作者与专栏平台明示不对任何依赖本文任何内容而采取或不采取行动所导致的后果承担责任
· 本平台原创内容未经授权禁止转载,转载及合作请点击菜单相关内容
