风险趋势研判「行业风险对策」
行业风险是指由于一些不确定因素的存在,导致对某行业生产、经营、投资或授信后偏离预期结果而造成损失的可能性,这些不确定因素主要包括行业寿命周期、技术革新和政府的政策变化等。在现代市场经济中,随着全球贸易以及电子信息技术的发展,人们逐渐意识到风险是事件本身的不确定性,选择合适的对待风险的态度和平衡风险的方法也会带来变革与机会。
1.2 行业风险的分类行业风险具体可以分为两大类:外部风险和内部风险。其中,外部风险主要包括政治风险、法律风险、社会文化风险、技术风险、自然环境风险、市场风险、产业关联度风险等等; 内部风险主要包括行业周期性风险、行业组织结构风险等。
1.2.1 外部风险(1)市场风险
市场风险主要指行业所面对的外部市场的复杂性和变动性以及经济周期的波动带来的与经营相关的风险。其中包括产品或服务的价格以及供需变化带来的风险、能源原材料等资源供应的价格和供应稳定性变化带来的风险、客户或供应商的信用风险、利率汇率变化带来的风险等等。
对于建筑行业来说,钢材等建筑材料价格的上涨会对行业造成极大的供给冲击。建筑行业是钢材的最大用户,建筑钢材用量占钢材总用量的55%。随着建筑业转型升级和装配式建筑的不断推进,对钢材的需求量还将不断增加。2021年5月和10月,钢材价格上涨幅度高达58%,严重冲击了建筑行业。而从需求侧来看,受新冠疫情等因素的影响,整个经济社会面临“需求收缩”,一方面商品房的需求减少导致行业收入下滑;另一方面,社会固定资产投资减少,房地产开发企业资金来源受阻,资产负债率升高,容易由于资金链断裂导致拖欠下游工程款而导致整个行业产业链的财务风险。
(2)产业关联度风险
产业与产业之间往往会通过产品供需或者产业的技术供给而形成互相关联,某一个产业与其他产业的关联度越高,就越容易受到其他产业发展情况的影响。
(3)政治风险
行业风险受到政府政策变动等因素的影响,尤其是政府的产业政策、财税政策、进出口配额和关税政策等的影响。
对于政策风险带来的负面影响,举例来说,中美贸易摩擦成为扰动中国电子产业发展的重要因素,美国多次打击中国高科技行业实施出口管制,对中国电子产业的发展造成了消极影响,尤其是在高端芯片领域的技术空白会引发中国电子厂商的“生存”问题。
对于政策风险的不确定性带来的积极影响,举例来说,面对我国经济发展面临需求收缩、供给冲击、预期转弱的三重压力,“一带一路”政策虽然意味着企业要面对沿路国家不同政策、不同行业规则的影响,但总体上来说政策的实施对建筑行业起到了一定的促进作用。根据国家统计局数据,2021年,全年房地产开发投资完成14.8万亿元,比上年增长4.4%,占国内生产总值的12.9%。虽然房地产投资额和投资率都处在高位运行态势,但近五年来的投资增速和投资率也呈现出逐年下降的趋势。
图 全国房地产开发投资增速
来源:资产信息网 千际投行 中国国际贸易促进委员会建设行业分会
2020年6月,根据行业主管部门要求,中国建设贸促会研究提出了《关于“十四五”期间住房城乡建设领域参与“一带一路”建设的基本思路和政策建议》。其中的政策措施建议引导建设企业积极稳妥走出去。根据商务部统计数据,2021年,我国在“一带一路”沿线的60个国家新签对外承包工程项目合同额1340.4亿美元,占同期我国对外承包工程新签合同额的51.9%。
目前我国建筑企业在工程建设速度(工期)、质量和成本方面,与欧美日等发达国家建筑企业相比,具有明显的“性价比”优势;与“一带一路”沿线的发展中国家建筑企业相比,也具有较为明显的优势。“一带一路”政策为我国建筑企业“走出去” 开展对外工程承包、工程咨询设计、投资建设运营一体化等国际业务创造了积极条件。
图 2012-2021年我国对外承包工程情况
来源:资产信息网 千际投行 中国国际贸易促进委员会建设行业分会
(4)技术风险
技术革新对行业风险的影响主要表现在:技术革新的速率、技术革新广度和深度。当某行业的技术革新速率较快、技术革新广度较大、深度较深,该行业风险就会较大。
一方面,技术本身的复杂性、产品寿命的不可预测性、替代技术的缺乏等都可能导致技术创新遭受失败。从技术活动的不同阶段来看,行业可能在技术设计阶段、研发阶段和应用阶段遭受一定的风险。
另一方面,其他行业的技术突破对于某一行业来说可能会造成严重的威胁,例如,高性能塑料和陶瓷材料的研制和开发严重削弱了钢铁业的获利能力。
(5)法律与合规风险
法律与合规风险在银行业中体现地最为明显,银行如果未能遵循法律、监管规定、规则、自律等组织制定的有关准则,以及适用于银行自身业务活动的行为准则,可能会遭受监管处罚、重大财务损失、剩余损失或面临法律的制裁风险,严重时会导致商业银行破产风险,进而危及整个行业和经济社会的稳定。21世纪以来,从美国安然公司、世通公司的丑闻,到国际性商业银行如法国兴业银行的声誉风险,在金融国际一体化的大背景下,法律及合规风险是银行业面临的最为突出的问题之一。
(6)社会文化风险
外来文化对于人们价值观念的影响可能会对某些行业造成冲击。例如,全球化的发展可能会对国内旅游业的发展产生一定的分流作用。
(7)自然环境风险
某些行业的业务活动会对自然环境造成一定程度的破坏,一些重工业如制造业行业将废物排放到空气或河流中造成环境污染。而近年来,人们对于环境保护的重视程度越来越高,行业越来越需要减少其活动对环境的影响,否则将会承担较为严重的处罚或发展制约。
1.2.2 内部风险(1)行业周期性风险
行业的寿命期是由开创期、成长期、成熟期和衰退期构成的。处于开创期的行业面临着技术研发的风险,由于需求和商业模式的不确定,技术研发升级也存在较大的不确定性,研发周期和成本上升很有可能会导致资金短缺和经营困难的问题;处于成长期的行业可能会面临产业链上游的成本压力;处于成熟期的行业内部竞争较为激烈,面临较为频繁的企业兼并重组和集中度风险等等;处于衰退期的行业风险不断增大,可能会受到新技术和替代行业的冲击。
图 行业周期
来源:资产信息网 千际投行 雪球
(2)行业组织结构风险
行业组织结构风险主要反映的是行业市场集中度和行业壁垒程度对行业发展的影响。
行业集中度较高意味着龙头企业的市场份额更高,市场势力更强大,对产品价格的掌控能力更强。对于其下游行业来说,若行业市场较分散时,成本的抬升将侵蚀行业盈利能力。
第二章 风险管理的基本介绍2.1 风险管理的定义《中央企业全面风险管理指引》中指出:全面风险管理,指企业围绕总体经营目标,通过在企业管理的各个环境和经营过程中执行风险管理的基本流程,培育良好的风险管理文化,建立健全全面风险管理体系,包括风险管理策略、风险理财措施、风险管理的组织职能体系、风险管理信息系统和内部控制系统,从而为实现风险管理的总体目标提供合理保证的过程和方法。风险管理的核心在于把握风险偏好和风险承受度的平衡点,以实现价值最大化的目标。风险管理应该具有战略性和系统性的特征,渗透到行业的各项活动之中,将风险损失最小化,并尽可能地化风险为增进行业价值的机会。
2.2 风险管理的目标(1)确保遵守相关法律法规
(2)确保信息流动的可靠性和真实性
(3)确保将风险控制在与经营活动相适应并可承受的范围内
(4)降低实现经营目标的不确定性,提高经营活动的效率和效果
(5)建立各项重大风险发生后的危机处理计划,避免因灾害性风险造成的重大损失
第三章 风险管理的流程与体系(1)收集风险管理初始信息
根据各项风险类别广泛收集国内外宏观经济政策、经济运行情况、国家产业政策、技术创新信息、产品或服务的价格及供需变化、上下游产业基本信息、期货等衍生产品市场状况等等。
(2)进行风险评估
风险评估主要包括风险辨识、风险分析和风险评价。首先针对行业内各业务活动、产业链各环节判断风险的存在情况及类别,然后分析风险发生的可能性高低和风险发生的条件,最后评估风险对行业的影响程度,风险的利用价值等等。评估的过程不仅仅需要简单地对各项风险进行罗列,还需要风险之间的关系,这样有利于发现风险之间的自然对冲,对风险进行统一系统性的管理。同时,风险评估的过程应该是动态变化、动态调整的过程,达到对新风险的识别和原有风险的重新评估。
(3)制定风险管理策略
针对不同类型的风险应该制定不同的风险管理策略,一般来说,常见的风险管理策略包括风险承担、风险规避、风险转换和风险控制等。除此以外,对于某些受原材料价格波动影响较大的行业,许多企业选择利用期货、对冲、保险等金融手段进行调节,这时风险对冲、风险补偿、风险转移显得极为重要。
(4)提出和实施风险管理解决方案
解决方案一般包括制定风险解决的具体目标、相关参与方、所涉及的业务领域、所需要的资源条件、风险发生的各阶段应对措施及工具。
(5)风险管理的监督与改进
一般可以通过压力测试、返回测试、穿行测试以及风险控制自我评估等方法对风险管理解决方案的有效性进行检验并加以改进。
图 风险管理基本流程
来源:资产信息网 千际投行
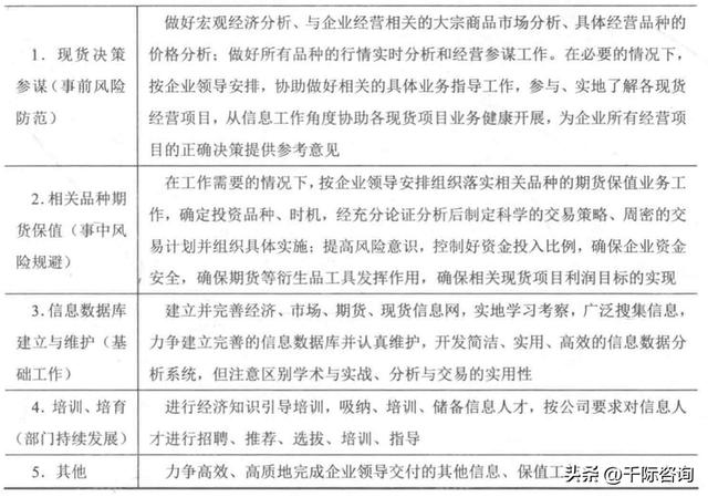
图 企业风险控制部门的具体职责
来源:资产信息网 千际投行 《企业市场风险管理》
总的来看,风险管理部门的主要工作内容可以分为信息分析、经营建议和保值交易三大类。信息分析主要是对市场信息和商业信息进行收集和整理,建立完善的经济环境、市场环境、期货与现货市场的信息网络和数据库并对信息数据进行分析和行情判断;经营建议主要是为行业内的经营活动提供正确的决策安排,及时对于市场的转化和价格的波动进行预警提示;保值工作主要包括运用期货等金融衍生品工具,控制资金投入比例以更好地对冲或控制行业内现货经营过程中可能会遇到的风险。
第四章 行业风险和风险管理的实际案例4.1 以建筑业为例分析行业风险建筑业是国民经济的重要物质生产部门,它与整个国家经济的发展、人民生活的改善有着密切的关系。美国和其他一些西方国家,把建筑业与钢铁工业、汽车工业并列为国民经济的三大支柱。
但由于世界经济总体情况比较复杂,建筑行业面临的风险较多。2021年,中国国内生产总值1143670亿元,较上年增长8.1%,而全年全社会建筑行业实现增加值80138亿元,较上年增长2.1%,增速低于国内生产总值6个百分点。2012-2021年全国建筑业企业利润增速连续五年放缓,2021年行业产值利润率仅为2.92%。
总的来看,建筑行业面临的主要风险如下:
(1)市场风险
宏观经济波动风险对建筑业的影响极大,建筑业景气程度直接受到宏观经济走势的影响,尤其受固定资产投资等影响。当前受新冠疫情和国内外政治局势动荡的影响,全球经济的发展仍存在不确定性的风险。
另外,建筑行业还面临着较大的成本风险:涉及建筑业的上游行业有建材、钢铁、煤炭、石油等原材料。建筑材料、能源等行业的变动将影响建筑业的成本。比如:铁矿石的价格上扬,将通过钢厂的钢铁价格提升影响到基建领域。煤炭价格的变动则对建筑业的能源成本产生较大影响。当前大宗商品的价格上涨对于建筑行业来说存在着利润承压的风险。
建筑业企业缺乏上游议价能力,不能很好地消化原材料价格上涨的压力,大大挤压了企业的利润空间。
(2)行业发展周期风险
在未来一段时间内,无论国内外建筑业将面临如何剧烈的变革,兼并重组将会成为普遍现象。这不仅表现为规模大小之间的较量,建筑行业还存在向产业链的上、下游延伸整合的趋势,产业的关联度也将进一步集中。
(3)政治风险
建筑行业是国家固定资产投资的主要方向,因此受国家财政政策的影响很大。当国家扩大投资时,建筑业获得较快的发展,而当国家经济刺激政策退出时,建筑行业又会受到一定程度的不利影响而增速放缓。近年来,国家持续推行积极的财政政策,积极扩大有效投资,加快推进建筑工业化、数字化、智能化升级,但仍然需要多方把握国家政策方向,尽量避免误入政策雷区。如果可以在国家政策鼓励的领域中,优先布局资产和资源,不仅可以规避政策风险,还可以获得超额收益。
(4)技术风险
近年来国家坚持绿色发展,着力构建科学合理的设计和施工标准,鼓励建筑业数字化、信息化新技术的发展。建筑行业对于能耗、温室气体排放等方面的技术标准越发严格。对于技术落后,能源消耗大,有害气体排放多的公司来说会面临被淘汰的风险。另外,施工技术风险是建筑业重要的风险之一。高技术含量的工程比例越来越高,施工技术风险也越来越突出,技术研发的失利将会导致项目投资、施工周期和质量安全等方面的问题。
(5)法律及合规风险
建筑工程合同的签订涉及到工程价款和履约义务等条款是极易产生争议的,建筑企业需要保证合同的法律效力,避免合同问题带来的较大风险。另一方面,行业内许多企业还承包有海外工程业务,它们还面临对海外国家劳工法、税法等法规不熟悉而导致的海外法律风险。
(6)自然环境风险
一方面,建筑工程项目安全性受天气、自然环境、地理位置等外部环境影响很大。另一方面,随着国家对绿色环保建筑的要求越来越高并且实行了越来越严格的标准,企业需要在建筑节能、推动环境友好型建筑方面增加研发投入,这意味着该风险也导致了技术风险的升级。
(7)社会风险
建筑产品建造周期长,环节多,质量安全问题是工程的重点,也是社会群体关注的重点。随着全社会对于质量安全方面意识的增强,行业出现质量安全问题的成本增加。因此,质量安全风险成为建筑行业越来越重视的风险点。
(8)其他风险
建筑业是典型的高资金杠杆行业,受利率变动的影响也很大。利率上升会导致成本增加,盈利减少。另外,建筑行业内企业需要对承包工程的成本、项目资源的分配进行严密的核算确保项目工程的盈利和高效。
4.2 以建筑业为例分析行业风险管理基于以上建筑行业风险的分析,行业风险管理如下:
总的来看,行业内各企业需要按照风险驱动因素分析风险的影响,并确立总体和逐项的风险偏好和风险容忍度,通过对各业务活动的分析和监督,合理进行资源配置、确定风险管理的优先顺序,制定与企业战略相适应的风险管理策略,提升风险应对能力。
(1)行业内企业可以利用金融手段管理风险,例如:购买保险以转移自然灾害可能造成的损失;使用外币套期保值以降低汇率波动的风险;运用期货进行套期保值以应对原材料价格的波动风险;与银行签订应急资本合同以应对可能的工程项目带来的资本需求。
(2)行业内企业可以建立风险管理信息系统,实现信息在各职能部门、业务单位之间的集成和共享,有助于企业对于工程项目成本分析、工程价款确定等方面的有效部署。
(3)企业应当重视安全生产投入,在人力、物力、资金、技术等方面提供必要的保障,健全检察监督机制,确保各项安全措施落实到位。另外,建立环境保护与资源节约制度,认真落实节能减排责任,积极开发和使用节能产品,加大技术支持,加快高新技术开发,切实转变发展方式。
(4)行业内企业应当根据筹资目标和规划,结合年度全面预算拟定筹资方案,对筹资成本和潜在风险进行充分的预估。另外,企业应加强对各类固定资产的管理,定期维护更新与改造升级,不断提升固定资产的使用效能,保障企业发展的可持续性。
(5)完善工程项目各项管理制度,全面梳理各个环节可能存在的风险点,规范工程立项、招标、造价、建设、验收等环节的工作流程,确保工程项目的质量、进度和资金安全。
Cover Photo Generated by Stable Diffusion
